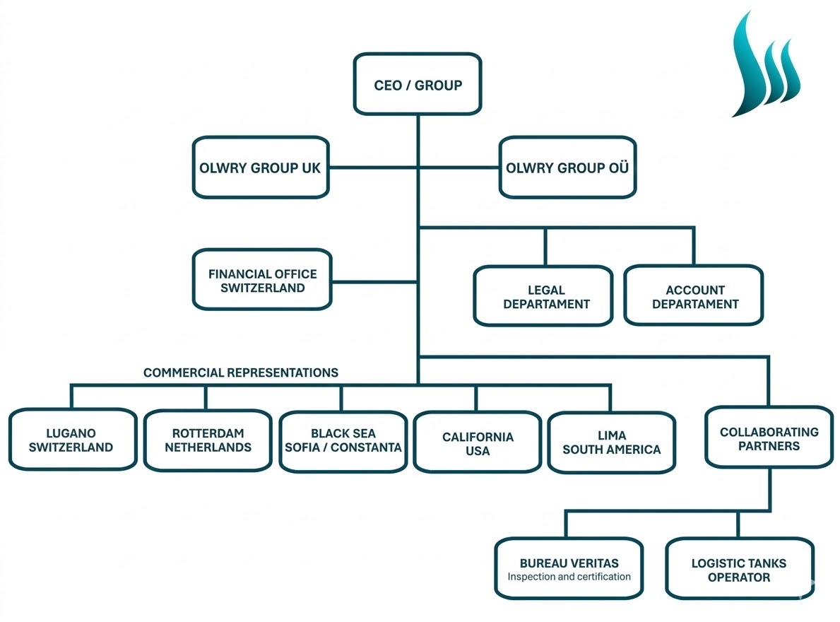
Organizational Chart
Olwry is supported by more than 11 professionals with extensive experience in their area of responsibility and a reputable image in their area of influence.
Our financial office is located in the city of Lugano, Switzerland.
All operational management has developed similar activities in multinational companies across the 5 continents.
We currently have our Headquarters in Tallinn, Estonia and commercial representations in
Olwry Global
Kohtu tn 3a - 2, 10130
Legal Department
For inquires, please send us an email to:
legal@olwry.com
Olwry Group Ltd. (London)
19 Seymour Place, Marble Arch, London WIH 5BG
Legal Department
For inquires, please send us an email to:
legal@olwry.com
Olwry Rotterdam / Netherlands and Antwerp / Belgium
Commercial Representation
Mr. Theo Schroen
Theo.Schroen@olwry.com
Olwry Sofia / Bulgaria - Constanza
Olwry Romania (Black Sea Area)
Commercial Representation
Mr. RAFAEL MARIÑO
Rafael.Marino@olwry.com
Olwry Lima / Perú (South America)
Commercial Representation
Mr. ARTURO VALENCIA
Arturo.Valencia@olwry.com
Olwry Estonia
Olwry Global
Kohtu tn 3, 10130,
Tallin, Estonia
Legal Department
For inquires, please send us an email to:
info@olwry. com
OLWRY UK
Olwry Group Ltd. (London)
19 Seymour Place, Marble Arch,
London WIH 5BG
+44 7493160760
info@olwry.com
Legal Department
For inquires, please send us an email to:
legal@olwry.com
Olwry Sofia / Bulgaria - Constanza
Olwry Romania (Black Sea Area)
Commercial Representation
Mr. RAFAEL MARIÑO
Rafael.Marino@olwry.com
Olwry Lima / Perú (South America)
Commercial Representation
Mr. ARTURO VALENCIA
Arturo.Valencia@olwry.com
Olwry Rotterdam / Netherlands and
Antwerp / Belgium
Commercial Representation
Mr. Theo Schroen
Theo.Schroen@olwry.com
Have any questions?
We’re here to help. Reach out to us, and we’ll get back to you as soon as possible. Your inquiries are important to us.